发表日期:2021-12-02 文章作者:广州传诚信息咨询有限公司 浏览次数:10825 次

一、了解抖音现状
日活:抖音日活突破6亿
用户画像:一二线城市用户为主,25-35岁用户较多
用户粘性:用户与主播的互动较弱,主要是针对某个作品内容感兴趣,对作者信任度较低,用户粘性较低
带货品类:美妆个护、网红产品(新奇特、高颜值)为主,品牌型产品较多
带货店铺:淘宝/天猫、京东、考拉、唯品会、苏宁易购、抖音小店
直播带货本质:属于内容营销、捎带卖货、注重关键词、强算法
二、抖音的推荐算法和推荐机制
爆款机制“千人前面”的个性化推荐算法,将海量内容高效分发,并有利于高热度内容快速形成爆款
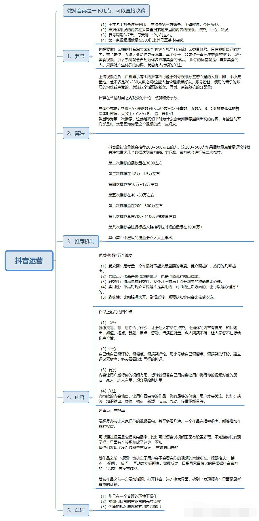
算法:上传视频之后,由机器小范围的推荐给可能会对你视频标签感兴趣的人群,即一个小流量池。差不多是20-250人数之间(这些人包含通讯录好友、账号粉丝、使用的音乐的账号的粉丝或点赞的、关注这个话题的粉丝、同城、系统随机的分配量)
计算在单位时间之内观众的评论、点赞和分享数。
具体公式是:热度=A×评论数+B×点赞数+C×分享数,系数A,B,C会根据整体的算法实时微调,大致上:C>A>B。 这一步我们暂且称为第一次推荐。这就是我们平时为什么会看到推荐里面出现的内容,有些互动率几乎是0。就是因为你是这个视频的第一波观众。
推荐机制:抖音最初流量池会推荐200~500左右的人,这200~500人如果播放量点赞量评论转发关注完播这几个数据达到官方的初步标准,官方就会进行第二次推荐。
第二次推荐的播放量在3000左右
第三次推荐在1.2万~1.5万左右
第四次推荐在10万~12万左右
第五次推荐在40~60万左右
第六次推荐量在200~300万左右
第七次推荐量在700~1100万播放量左右
第八次推荐会进行标签人群推荐这时候的量级在3000万+
其中第四个层级的流量会介入人工审核。
三、抖音的内容输出和玩法
养号:提升账户活跃度,每天刷抖音时间70分钟以上 。养号最重要的目的是定位账户标签,定位标签后,抖音推送的更加精准
怎样把一个账号养好:养号具操作流程;4G网注册;不填账户资料开始养号;先把3~6个视频看完,再刷一两个视频,开始搜索目标类目的大V,搜索想要做的类目,关注十几个大V,然后回到首页,然后一定要看完一个视频再点赞评论还有转发,同类目视频至少要看6秒以上,好的作品要完播,不要每个视频都点赞评论转发,不要固定时间去养号
同时点赞评论的时候要互动,找一些评论比较少的回复他,去同城去看一些爱回复的作者去评论他,用引导性的话术回复,比如我是你的老同学好久没和你联系,没事转发作品收藏,刷一刷最热的视频,切记任何一个操作都不要过于频繁。
优质视频内容的五个维度和产出方式
①受众面:是考量一个作品能不能火最重要的维度。受众面越广,热门的几率越高。
②共鸣点:作品是价值观的体现,也是价值观的输出载体。
①时效性:作品具有时效性,观众才会有马上点开观看的冲动迫切心理。
④实用性:作品对观众来说是不是实用的:可以的生活方面的,也可以是心理方面的。
⑤趣味性:比如脑洞大开、剧情反转、颠覆认知等内容比较受欢迎。
作品上热门的四个点
1、点赞
就像交易,想一想你给了什么,才会让人家给你点赞。比如你的内容有搞笑、知识输出、颜值、槽点、新颖、泪点、感动、传播正能量、令人哭笑不得,让人家忍不住想给你点个赞。
2、评论
自己给自己留评论、留槽点、留搞笑评论。用小号给自己留槽点、留搞笑的评论。建立评论素材库:多去看看比如同行的神评。
3、转发
内容让用户觉得你的视频有用,想转发留着自己用内容让用户觉得你的视频对他的朋友、家人、恋人有用,想分享给别人用
4、关注
有持续的内容输出,让用户看完你的作品,觉有足够的价值,用户才会关注。比如:搞笑、知识输出、颜值、槽点、新颖、泪点、感动、传播正能量等。
5、划重点:完播率
要想尽办法让人家把你的视频看完,甚至多看几遍。一个作品完播率很高,能够增加作品的权重。
可以通过设置悬念提高完播率,比如可以留言说视频里面有设置彩蛋,不知道你们发现了吗?里面有个笑场却成了经典,不知道你们发现了没?作品里有瑕疵 ,有谁看出来的
发作品之前“标题”也决定了用户会不会看完你的视频的关键所在。标题格式: 槽点、 疑问 、 反问、 互动建立标题库:数据反馈,日积月累最快火的是根据抖音官方的 “话题”去发布作品。
发布作品之前一定要加话题,打开抖音,进入搜索界面,找到“发现精彩”里面是最新最热的话题。
四、做抖音需要用到的辅助工具
1、数据分析平台
在做抖音过程中要涉及到大量的脚本撰写和不断学习抖音玩法,更关键的是要分析视频数据,分析竞品玩法。只有在数据的反馈下我们才能更好的优化视频内容,迭代新型玩法,快速打造视频爆款,实现变现
那么广州传诚信息咨询有限公司推荐一个我一直都在用的数据分析平台【抖查查】里面分析数据涉及全面:热门视频、热门音乐、热门话题、热门商品榜、带货视频榜、好物榜等等数据
2、剪辑工具
剪辑中比较专业的剪辑软件就是PR和AE,这两款属于电脑端剪辑软件,操作难度比较高,如果你要是彻底入局短视频领域,这两款软件我还是建议你学习一下
3、手机剪辑软件
如果说你感觉时间不是很充足,学习PR和AE比较费时间,而且说你面临的视频不需要太复杂的剪辑和特效,那么建议你学习手机剪辑软件就行,上手比较简单,效率比较快
手机剪辑软件我建议:剪映、快影、inshot、快剪辑、美册、一闪、VUE
4、视频水印处理平台
硕鼠 、V视频助手
5、视频格式修改
如何你涉及到视频格式的修改,比如MP4格式想换成MOV格式,我建议你使用“视频工厂”工具去操作
五、抖音视频要想清晰,必须调色
①你们首先要拍摄一段1080p60fps针视频
②拿手机打开剪映这个APP,上传一段你们刚拍好的视频
③上传后到剪辑页面,看下方导肮栏,找到“调节”这个选项
④把视频对比度调到14,饱和度调到21,锐化调到9,色温调到-7
⑤这样导出来的视频你看一下效果,绝对和之前不一样
⑥在用上方分享的上传视频的方式,发布视频就可以
广州传诚信息咨询有限公司-抖音运营
文章来源于网络,如有侵权请联系我们删除!
日期: 2023-09-07 浏览次数:1082 次
日期: 2023-07-20 浏览次数:3048 次
日期: 2021-08-19 浏览次数:1734 次
日期: 2022-12-12 浏览次数:10008 次
日期: 2022-05-26 浏览次数:1655 次
日期: 2023-01-10 浏览次数:10903 次
日期: 2024-06-03 浏览次数:1504 次
日期: 2024-09-04 浏览次数:801 次
帮助企业商家入驻抖音,量身定制企业个性化的推广视频,落地页设计、抖音小店、抖音账号运营,蓝V认证,抖音搜索广告,信息流广告投放等
十年推广策划专家 — 我们在互联网推广领域深耕已经十几个年头了,我们经营的项目有抖音广告,抖音运营,抖音小店,抖音电商,抖音怎样上热门,小红书,快手代运营,企业抖音运营商。可以说是这个行业的专家,无论是抖音广告,小红书代运营还是媒本投放,推广经验,行业分析,活动策划再到这几年比较火的信息流广告,我们给客户带来的是效率的提高,营业额的倍数上升,品牌的多重曝光,目标客户的精确获取,自有品牌的粉丝互动及提高粉丝的黏稠度和依赖感等...
广州传诚信息咨询有限公司版权所有 侵权必究 备案号:粤ICP备2024281545号
帮助企业商家入驻抖音,量身定制企业个性化的推广视频,落地页设计、抖音小店、抖音账号运营,蓝V认证,抖音搜索广告,信息流广告投放等